来源:足球报
2025-12-06 20:11:29


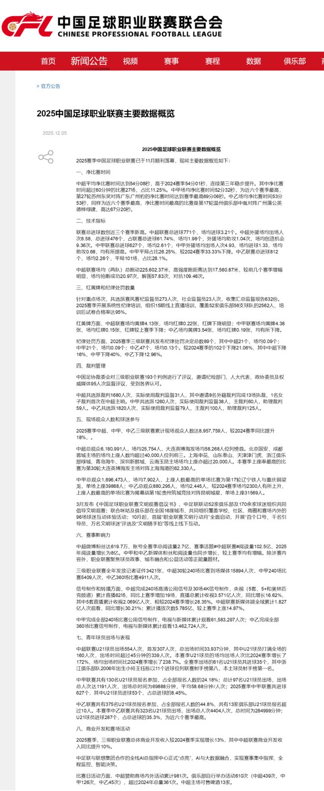
中足联发布《2025中国足球职业联赛主要数据概览》,主要数据如下(详见文末截图或点击文末阅读原文)
一、净比赛时间
中超平均净比赛时间达到54分08秒,连续第三年稳步提升;中甲场均净比赛时间52分32秒,为近六个赛季最高;中乙场均净比赛时间53分53秒,同样为近六个赛季最高。
二、技术指标
中超联赛总进球771个,外援总进球476个,占联赛总进球61.74%,中超联赛场均(两队)总跑动225,602.37米,高强度跑距离达到17,560.87米。
三、红黄牌和纪律处罚数量
中超联赛场均黄牌4.13张,场均红牌0.22张;中甲联赛场均黄牌4.38张,场均红牌0.15张;中乙场均黄牌3.54张,场均红牌0.19张。2025赛季三级联赛共发布纪律处罚决定总数89个,其中中超21个、中甲21个、中乙47个,较2024赛季的处罚决定总数102个下降21.06%,其中中超下降16%,中甲下降40%,中乙下降12.96%。
四、裁判管理
中国足协裁委会对三级职业联赛193个判例进行了评议,邀请纪检部门、人大代表、政协委员及权威媒体95人次监督评议。

五、现场观众人数和球迷参与
2025赛季中超、中甲、中乙三级联赛累计现场观众人数达8,957,759人,较2024赛季同比提升18%。其中中超总观众6,180,991人,场均25,754人,大连英博海发场均58,268人位列榜首,北京国安、成都蓉城主场的场均上座人数均超过40,000人位列前三,本赛季单场上座最高的比赛为第30轮大连英博海发主场对阵上海海港的62,330人。
中甲总观众1,896,473人,场均7,902人,上座人数最高的单场比赛为第17轮辽宁铁人与重庆铜梁龙,单场上座39868人;中乙总观众880,295人,场均2,445人,上座人数最高的单场比赛为揭幕战第1轮贵州筑城竞技对阵昆明城星,单场上座31569人。
六、赛事影响力
中超微博粉丝达619.7万,账号全赛季总阅读量2.7亿,赛事话题.5亿,2025年阅读量增长为8亿。中超联赛新媒体端全域累计1.827亿人次观看,同比增长30.21%;累计播放次数5.785亿,较上赛季上涨14.87%。中甲电视与新媒体累计观看61,583,297人次;中乙电视与新媒体累计观看13,462,724人次。
七、青年球员出场与表现
中超联赛U21球员出场554人次,首发307人次,总出场时间33,937分钟,其中U21球员打满全场的160人次,出场时间超过45分钟的339人次。本赛季U21球员的场均出场人次比2024赛季增长了172%,场均出场时间比2024赛季增长了238.7%。中甲总计97名U21球员出场,出场总人次达1191人次,出场总时间为69888分钟;本赛季中乙联赛共有323名U21球员出场,出场总人次4404人次,总时间为284999分钟。
八、商业开发和赛场活动
2025赛季,三级职业联赛总体商业开发收入较2024赛季实现增长13%,其中中超联赛商业开发收入同比提升10%。

图片 | 中足联
相关新闻
U23亚洲杯拼到最后的U23国足配得上赞誉,这届大赛的收获超出预想
来源 : 文汇报2026-01-25 08:11:02
喜讯!大连英博本赛季门将位置补强首签官宣,曾效力鲁能和恒大
来源 : 振刚说足球2026-01-24 20:12:41
媒体人:外援奥莫伊胡安弗和卡米洛正跟随长春亚泰进行冬训
来源 : 懂球帝2026-01-24 20:12:39
喜讯!辽宁铁人新外援前锋仅用一场训练课就征服队友,值得期待
来源 : 张丽说足球2026-01-24 20:12:21
今年去莫雷拉人进货不是申花跟海港也不是北京国安了
来源 : 80后体育大蜀黍2026-01-24 03:12:58
传递赛场友好,莫斯科迪纳摩向申花球员赠送民族特色帽子
来源 : 懂球帝2026-01-24 03:12:43
加布里埃尔能否正式加盟上港,至今还没明确结论,引发热议
来源 : 张丽说足球2026-01-23 20:16:19
2000万!中国U23最贵球员浮现,决赛前迎利好,三家中超球队争夺
来源 : 祥谈体育2026-01-23 20:16:15
辽宁铁人官宣邦本宜裕二进宫回归,李金羽为此乐开花,值得期待
来源 : 懂个球2026-01-23 03:11:26
大反转!从官宣离队到续约,辽宁铁人官宣续约邦本宜裕,三方共赢
来源 : 小金体坛大视野2026-01-22 20:18:51